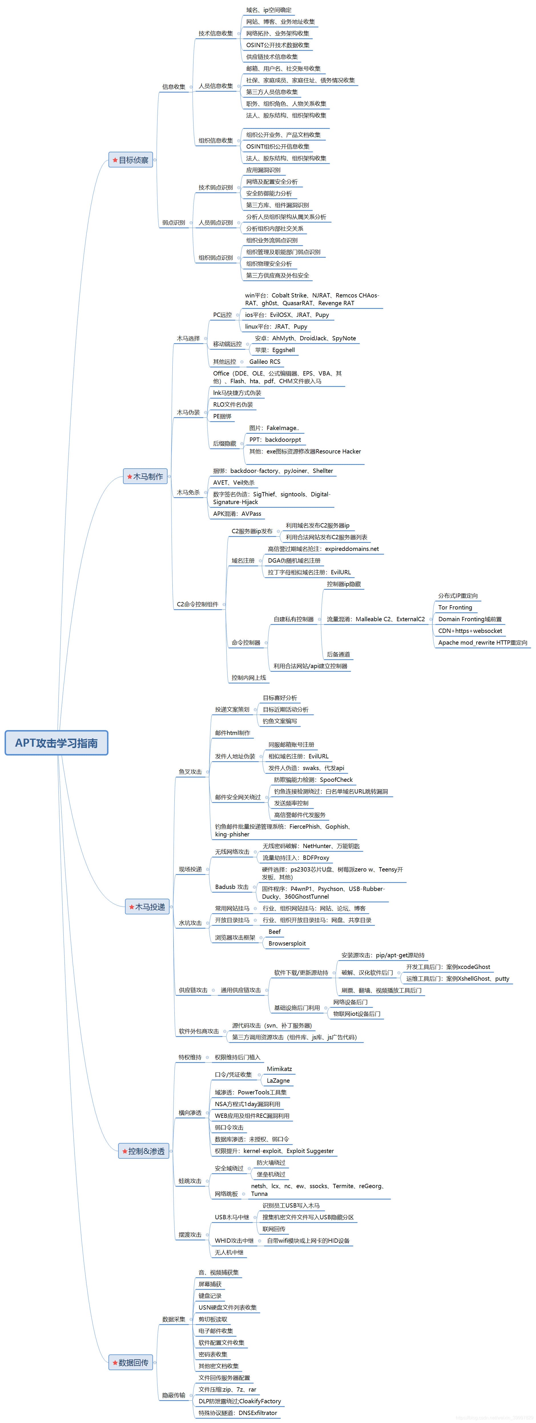
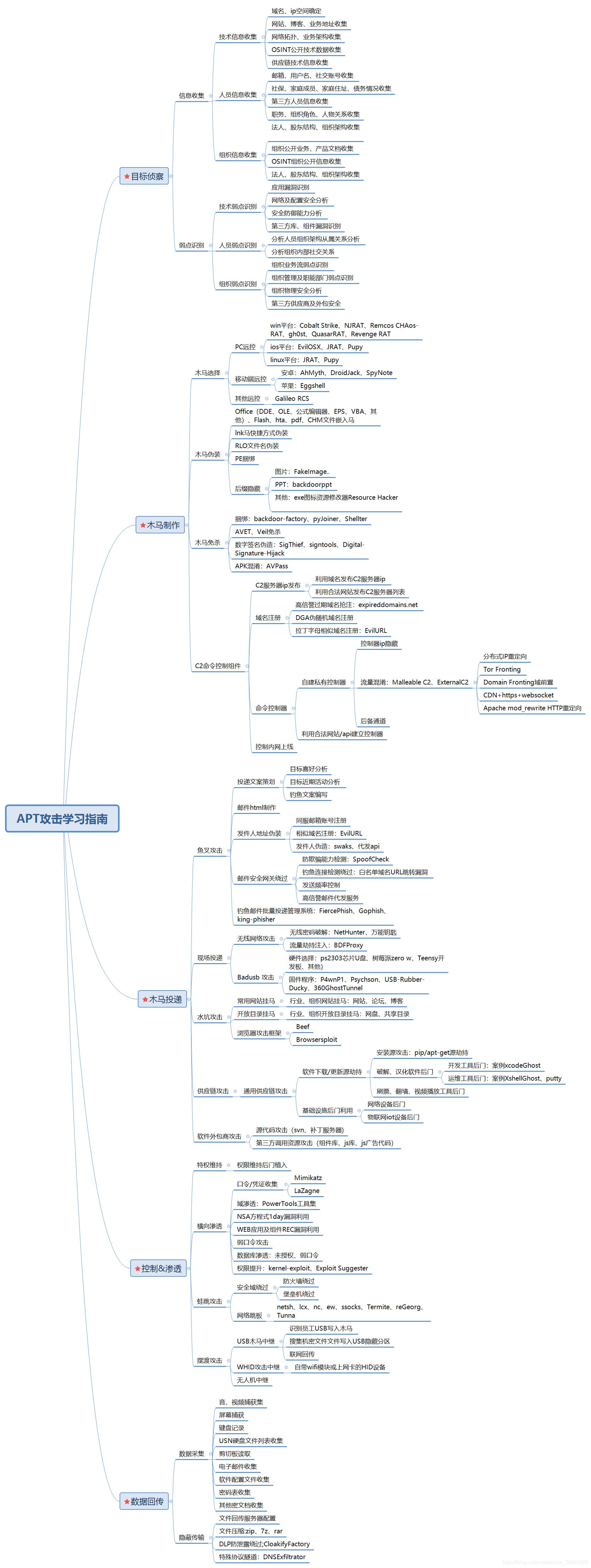
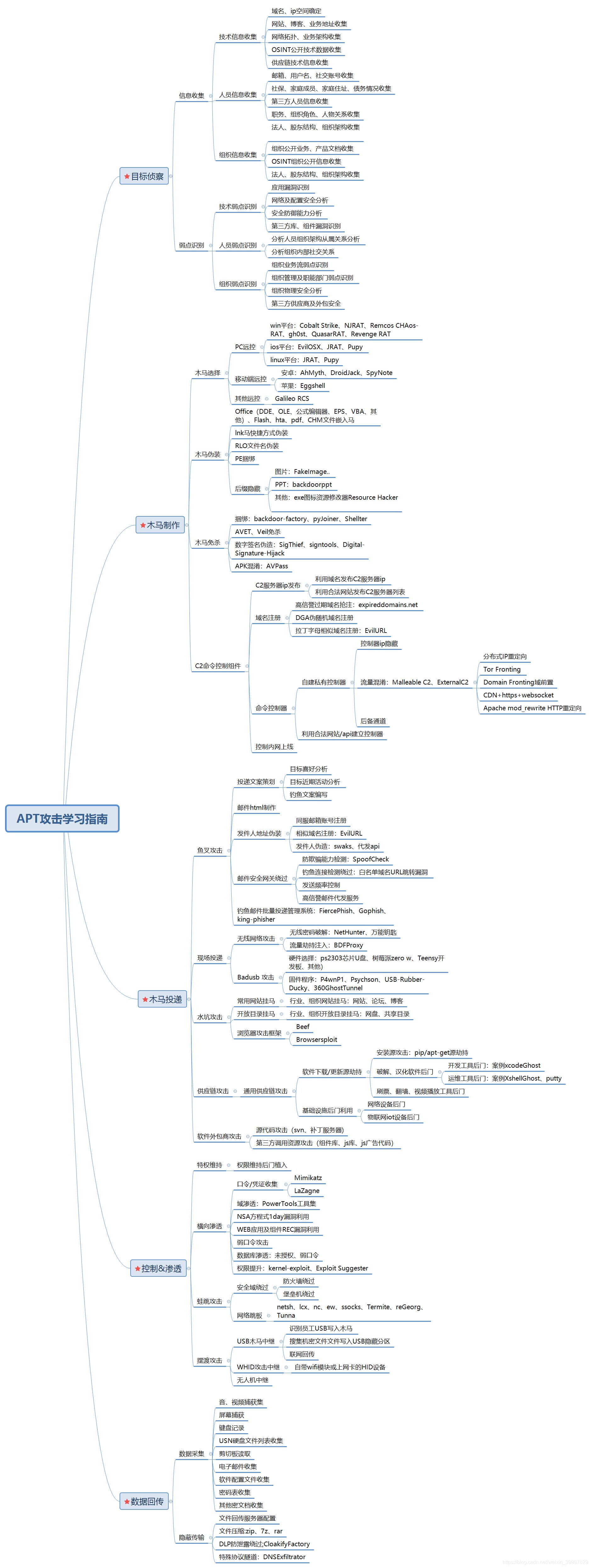
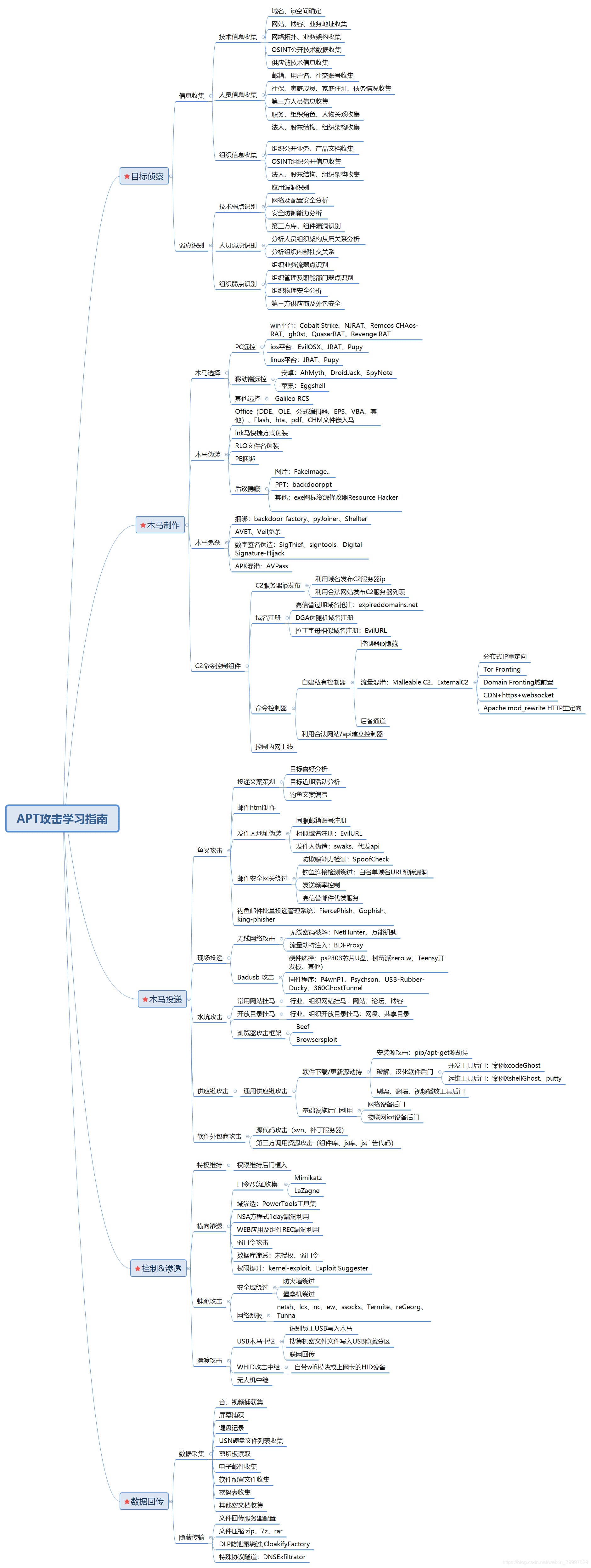
恒峰g22

www.hoogfluid.com - /uploadpic/ueditor/image/20210602/


[转到父目录]

2021/6/2 16:21 511663 1622622082403207.jpg
2021/6/2 16:29 511663 1622622573646337.jpg
2021/6/2 16:29 511663 1622622579913134.jpg
2021/6/2 16:30 511663 1622622606375021.jpg
2021/6/2 17:11 511663 1622625072674049.jpg
2021/6/2 17:11 511663 1622625106911413.jpg
2021/6/2 17:13 511663 1622625188497490.jpg
2021/6/2 17:14 511663 1622625295127318.jpg

【网站地图】